全球光伏产业的快速发展,作为光伏发电系统的核心设备,光伏逆变器市场规模迅速扩张。
报告显示,2024年全球光伏逆变器出货量超过500GW,预计2025年全球光伏逆变器出货量将超过600GW。

就国内而言,2024年中国光伏逆变器总出货量267GW,约占全球出货量的50%。预计2025年中国光伏逆变器出货量将接近300GW。
想要投资光伏逆变器概念,就要弄懂其中的投资逻辑,不然就是盲目跟风炒作。
光伏逆变器是光伏阵列系统中重要的系统平衡之一,可以配合一般交流供电的设备使用。
逆变器的主要作用在于将光伏工作产生直流电电,转换为适用于家庭设备的交流电。其中微型逆变器主要只用于户储等分布式光伏系统,起到交直流转换功能的基础上,安全系数相对较高。

我国光伏逆变器市场主要以集中式逆变器和组串式逆变器为主,微型和其他类型逆变器占比极小。根据CPIA,2024年我国以组串式逆变器为主,组串式逆变器的市场占有率约80%,其次为集中式逆变器,市场占有率约20%。

从产业链来看,上游包括原材料及配件。中游主要包括光伏组件厂家、逆变器厂家和光伏配件厂家等。下游主要是光伏发电系统集成商、EPC承包商、安装商和投资业主等。

当前光伏逆变器行业呈现“技术双轨分化、市场多维渗透”特征:头部企业依托全场景解决方案(光储融合/AI调度)和构网技术突破主导高端市场;中游厂商聚焦区域政策红利(欧美认证/新兴市场)及垂直场景深耕(户用/工商业)构建差异化壁垒;新兴势力则通过成本控制与低价策略激活下沉需求。

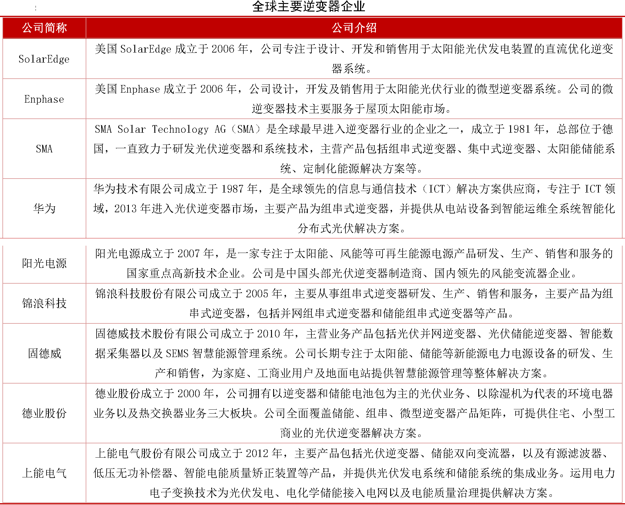
2024年全球十大光伏逆变器供应商中有九家总部位于中国,其中出货量前五的公司为华为、阳光电源、锦浪科技、古瑞瓦特、上能电气。华为和阳光电源连续第十年位列第一和第二,两家合计占据了全球逆变器市场超50%的份额,且这两家供应商在2024年进一步巩固了市场地位,均创下历史最高市场份额。

如今逆变器业内企业众多,市场竞争较为激烈,规模较大、品牌形象好、历史业绩突出的企业则具备更大竞争优势,而新进入企业则较难通过竞标获得央企、国企的大型新能源项目订单以树立品牌形象及提升市场份额,因此光伏逆变器行业形成一定的品牌及历史业绩壁垒。
除此之外,海外终端客户对价格敏感性较弱,国产逆变器成本优势显著,且产品性能优异,出口海外的产品价格及毛利率普遍高于国内,国内逆变器企业正在加速开拓海外市场,不断建立海外渠道及扩大品牌影响力。
(资料来源:东莞证券、申港证券、平安证券等)
